Atestate atestate.ro Atestate atestate.ro
    • Autentificare
    • Înregistrare
    • Încarcă document
  • Prima pagină
  • Atestate și proiecte
      • Administrație
      • Agricultură
      • Alte materii
      • Arhitectură
      • Arte
      • Asistență medicală
      • Automatică
      • Chimie industrială
      • Comerț
      • Construcții, instalații și lucrări publice
      • Contabilitate
      • Coregrafie
      • Ecologie
      • Economia intreprinderii
      • Economie
      • Educație fizică și sport
      • Electric
      • Electromecanică
      • Electronică automatizări
      • Electrotehnică aplicată
      • Estetica și igiena corpului omenesc
      • Fabricarea produselor din lemn
      • Gastronomie
      • Industrie alimentară
      • Informatică
      • Instrumente și tehnici de laborator
      • Limba engleză
      • Limba franceză
      • Limba germană
      • Limba italiană
      • Management
      • Managementul calității
      • Marketing
      • Materiale de construcții
      • Materii prime și materiale
      • Mecanică
      • Muzică
      • Organizator banqueting
      • Pedagogie
      • Producție media
      • Silvicultură
      • Studiul calității produselor și serviciilor
      • Teatru
      • Tehnici poligrafice
      • Tehnician Operator Tehnică de Calcul
      • Teologie
      • Textile pielărie
      • Turism

      PESTE

      1000

      de proiecte deja realizate

      ATESTATE ȘI PROIECTE
  • Atestate informatică
    • Atestate Html
    • Atestate Oracle
    • Atestate PHP & MySQL
    • Atestate C#
    • Atestate C++
    • Atestate JavaScript
    • Atestate PowerPoint
    • Atestate Word
    • Atestate Access
    • Atestate Visual FoxPro
  • Pe comandă
  • Contact

Comunicarea eficientă cu consumatorii

  • Atestate.ro
  • Atestate
  • Comerț
  • Comunicarea eficientă cu consumatorii
Atestat Comunicarea eficientă cu consumatorii - imaginea1
Zoom
Atestat Comunicarea eficientă cu consumatorii - imaginea2
Zoom
Atestat Comunicarea eficientă cu consumatorii - imaginea3
Zoom
Atestat Comunicarea eficientă cu consumatorii - imaginea4
Zoom
Atestat Comunicarea eficientă cu consumatorii - imaginea5
Zoom
Atestat Comunicarea eficientă cu consumatorii - imaginea6
Zoom
Atestat Comunicarea eficientă cu consumatorii - imaginea7
Zoom
Atestat Comunicarea eficientă cu consumatorii - imaginea8
Zoom
Atestat Comunicarea eficientă cu consumatorii - imaginea9
Zoom
Atestat Comunicarea eficientă cu consumatorii - imaginea10
Zoom
Atestat Comunicarea eficientă cu consumatorii - imaginea11
Zoom
Atestat Comunicarea eficientă cu consumatorii - imaginea12
Zoom
Atestat Comunicarea eficientă cu consumatorii - imaginea13
Zoom
Atestat Comunicarea eficientă cu consumatorii - imaginea14
Zoom
Atestat Comunicarea eficientă cu consumatorii - imaginea15
Zoom
Atestat Comunicarea eficientă cu consumatorii - imaginea16
Zoom
Atestat Comunicarea eficientă cu consumatorii - imaginea17
Zoom
Atestat Comunicarea eficientă cu consumatorii - imaginea18
Zoom
Atestat Comunicarea eficientă cu consumatorii - imaginea19
Zoom
Atestat Comunicarea eficientă cu consumatorii - imaginea20
Zoom
Atestat Comunicarea eficientă cu consumatorii - imaginea21
Zoom
Atestat Comunicarea eficientă cu consumatorii - imaginea22
Zoom
Atestat Comunicarea eficientă cu consumatorii - imaginea23
Zoom
Atestat Comunicarea eficientă cu consumatorii - imaginea24
Zoom
Atestat Comunicarea eficientă cu consumatorii - imaginea25
Zoom
Atestat Comunicarea eficientă cu consumatorii - imaginea26
Zoom
Atestat Comunicarea eficientă cu consumatorii - imaginea27
Zoom
Atestat Comunicarea eficientă cu consumatorii - imaginea28
Zoom
Atestat Comunicarea eficientă cu consumatorii - imaginea29
Zoom
Atestat Comunicarea eficientă cu consumatorii - imaginea30
Zoom
Atestat Comunicarea eficientă cu consumatorii - imaginea31
Zoom
Atestat Comunicarea eficientă cu consumatorii - imaginea32
Zoom
Atestat Comunicarea eficientă cu consumatorii - imaginea33
Zoom
Atestat Comunicarea eficientă cu consumatorii - imaginea34
Zoom
Atestat Comunicarea eficientă cu consumatorii - imaginea35
Zoom
Atestat Comunicarea eficientă cu consumatorii - imaginea36
Zoom
Atestat Comunicarea eficientă cu consumatorii - imaginea37
Zoom
Atestat Comunicarea eficientă cu consumatorii - imaginea38
Zoom
Atestat Comunicarea eficientă cu consumatorii - imaginea39
Zoom
Atestat Comunicarea eficientă cu consumatorii - imaginea40
Zoom
Atestat Comunicarea eficientă cu consumatorii - imaginea41
Zoom
Atestat Comunicarea eficientă cu consumatorii - imaginea42
Zoom
Atestat Comunicarea eficientă cu consumatorii - imaginea43
Zoom
Atestat Comunicarea eficientă cu consumatorii - imaginea44
Zoom
Atestat Comunicarea eficientă cu consumatorii - imaginea45
Zoom
Atestat Comunicarea eficientă cu consumatorii - imaginea46
Zoom
Atestat Comunicarea eficientă cu consumatorii - imaginea47
Zoom
Atestat Comunicarea eficientă cu consumatorii - imaginea48
Zoom
Atestat Comunicarea eficientă cu consumatorii - imaginea49
Zoom
Atestat Comunicarea eficientă cu consumatorii - imaginea50
Zoom
Atestat Comunicarea eficientă cu consumatorii - imaginea51
Zoom
Atestat Comunicarea eficientă cu consumatorii - imaginea52
Zoom
Atestat Comunicarea eficientă cu consumatorii - imaginea53
Zoom
Atestat Comunicarea eficientă cu consumatorii - imaginea54
Zoom
Atestat Comunicarea eficientă cu consumatorii - imaginea55
Zoom
Atestat Comunicarea eficientă cu consumatorii - imaginea56
Zoom
Atestat Comunicarea eficientă cu consumatorii - imaginea57
Zoom
Atestat Comunicarea eficientă cu consumatorii - imaginea58
Zoom
Atestat Comunicarea eficientă cu consumatorii - imaginea59
Zoom
Atestat Comunicarea eficientă cu consumatorii - imaginea60
Zoom

Comunicarea eficientă cu consumatorii

9 €
  • Cuprins
  • Extras
  • Bibliografie

Cuprins atestat

ARGUMENT........................................................................................................................…………………………2
Cap.1. Comunicarea în marketing..................................................................…………………………4
1.1. Rolul promovării în marketing......................................................................………………………..4
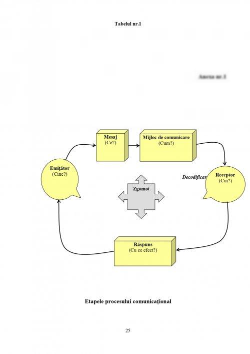
1.2. Procesul de comunicare.................................................................................………………………..5
1.2.1. Emitentul...................................................................................................………………………………………6
1.2.2. Mesajul......................................................................................................………………………………………6
1.2.3. Mediul sau canalul de difuzare..............................................................…………………………7
1.2.4. Receptorul.................................................................................................……………………………………7
Cap.2. Forme de promovare a produselor................................................………………………..8
         2.1. Publicitatea...................................................................................................………………………..8
     2.1.1. Caracteristicile publicității...................................................................…………………………8
     2.1.2. Obiectivele/scopurile publicității.....................................................……………………….9
     2.1.3. Tipologia publicității..................................................................................……………………..10
     2.1.4. Mediile de publicitate...............................................................................………………………11
         2.2. Promovarea vânzărilor..........................................................................………………………14
     2.2.1. Principalele tehnici promoționale....................................................………………………14
     2.2.2. Obiectivele promovării vânzărilor...................................................………………………16
     2.2.3. Definirea obiectivelor............................................................................………………………….17
     2.2.4. Alegerea tehnicilor de promovare a vânzărilor....................……………………….17
     2.2.5. Elaborarea planului acțiunii promoționale..............................……………………….19
     2.2.6. Pretestarea operațiunii promoționale.......................................…………………………20
     2.2.7. Punerea în operă și controlul programului promoțional..........................20
     2.2.8. Evaluarea rezultatelor unei acțiuni promoționale.............….........................20
Cap.3. Promovarea vânzărilor în cadrul firmei Avon Cosmetics România.....22 
ANEXE...............................................................................................................................………………………………25
BIBLIOGRAFIE...............................................................................................................……………………………….29
 

Extras din atestat

 Comunicarea şi promovarea sunt două concepte aflate într-o strânsă relaţie, deoarece promovarea reprezintă comunicare. Ca instrument de marketing, promovarea are drept obiectiv comunicarea iar comunicarea are ca scop final convingerea consumatorului, respectiv stimularea cererii. 
 Promovarea vizează acţiuni asupra comportamentelor de cumpărare şi consum ale produselor şi serviciilor. Acţiunile de promovare, publicitate, politica de distribuţie, volumul desfacerilor şi altele constituie un complex de elemente specifice marketingului care realizează o marcă sau un produs/serviciu de marcă ce ocupă un loc anume în mintea cumpărătorilor.
 În condiţiile economiei contemporane, ale sporirii şi diversificării bunurilor
şi serviciilor destinate satisfacerii nevoilor materiale şi spirituale ale societăţii, ale creşterii schimburilor economice, problemele informării cu clienţii devin din ce în ce mai dificile şi necesită eforturi de comunicare şi cunoaştere reciprocă mult mai însemnate şi mai variate.
 Sistemul de comunicare implică utilizarea, pe de o parte, a unor forme variate de informare şi stimulare a consumatorilor, menite să prezinte firma, produsele şi serviciile sale, dar să şi provoace o serie de modificări favorabile în mentalitatea şi obiceiurile de consum ale acestora, pe de altă parte, ceea ce presupune stabilirea unei comunicări efective cu proprii  salariaţi, cu acţionarii şi furnizorii săi, cu mediile financiare si cu cele ale puterii publice.
 Promovarea vânzărilor include o gamă vastă de tehnici destinate stimulării cererii pe termen scurt. Printre cele mai curente, se află: bonurile de reducere, ofertele speciale, primele şi eşantioanele (promovare consumatori); reduceri asupra cantităţilor, bonificaţii (promovare distribuitori) și concursurile, cadourile şi primele speciale (promovare reprezentaţi).
 Promovarea vânzărilor este utilizată azi de tot felul de organizaţii: fabricanţi, angrosişti, detailişti, sindicate profesionale și chiar organisme cu scop nelucrativ ca de exemplu spectacolele sau recepţiile organizate în profitul operelor de caritate, etc.
 

Bibliografie atestat

1. Nicolae Paină, Marius D.Pop – Politici de marketing – Editura Presa universitară clujeană, Cluj-Napoca, 1998;
2. P.Amerein, D.Barczyk, R.Evrard, F.Rohard – Manual de marketing strategic și operațional - Editura Teora, București, 2002;
3. Cristiana Mateiciuc, Nicoleta Singureanu – Marketing, Manual pentru clasa a XII-a, Editura Sigma, Bucureşti, 2002;
4. Victor Danciu, Rodica Milena Zaharia – Marketing – Manual pentru clasa a XII-a, Editura Economică Preuniversitaria, București, 2002;
5. Tănţica Petre, Gabriela Simionescu, Janina Delia Georgescu – Marketing - Manual pentru clasa a XII-a, Editura Niculescu, Bucureşti, 2002;
6. Kotler Philip, Armstrong Gary – Principiile Marketingului, Editura Teora, Bucuresti,   2005
 

Download atestat

Primești atestatul în câteva minute,
cu sau fără cont

Descarcă acum

Informații

Tipuri fișiere:
doc
Diacritice:
da
Nota:
10/10 (1 voturi)
Nr fișiere:
1 fișier
Pagini (total):
30 pagini
Imagini extrase:
9 imagini
Nr cuvinte:
7138 cuvinte
Nr caractere:
53733 caractere
Mărime:
345,05 KB (arhivat)
Materie:
Atestate Comerț
Dată publicare
03.01.2024
Disponibilitate:
În stoc

Descarcă acest document

Alege cea mai comodă metodă pentru tine: direct sau ca membru.

Cumpără descărcări

Intri în contul tău de membru și cumperi un pachet de descărcări.

15€ - 40€ / pachet

între 2-10 documente
Vreau descărcări

Plată directă

Plătești imediat, fără cont și primești link-ul de descărcare pe email.

9€ / acest document

atestat #4011
Vreau direct
Atestate atestate.ro

Preluarea de conţinut de pe site fără acordul prealabil în format scris din partea Atestate.ro este interzisă.

ATESTATE
Informaţii utile
  • Termeni și Condiții
  • Politica de confidențialitate
  • Politica de retur
  • Politica privind utilizarea cookies
  • ANPC / SOL
Atestate
  • Atestate Turism
  • Atestate Engleză
  • Atestate Economie
  • Atestate Comerț
  • Atestate Tehnician Operator Tehnică de Calcul
  • Atestate Protecția mediului
  • Atestate Sport
  • Atestate Mecanică
  • Atestate Marketing
  • Atestate Administrație
Informatică
  • Atestate Informatica
  • Atestate HTML
  • Atestate Oracle
  • Atestate PHP & MySQL
  • Atestate C++
  • Atestate C#
  • Atestate JavaScript
  • Atestate Foxpro
  • Atestate Word
  • Atestate Access
  • Atestate PowerPoint
Adăugate recent
  • Importanța parametrilor fundamentali ai selecției mijlocașului stânga în fotbal
  • Importanța pădurilor pentru atmosferă
  • HAYDN - Concertul pentru oboi în DO MAJOR
  • Ecosisteme naturale și antropice
  • Dezvoltarea forței la boxeri
  • Conținutul și rolul marketingului
  • Comportamentul consumatorului
  • Comercializarea serviciilor hoteliere în cadrul Hotelului Aro Palace Brașov
  • Coafură vintage inspirată din anii ’20
  • Coafura ”Vis de vară și machiajul adecvat”
© Copyright 2026 Atestate.ro | Toate drepturile rezervate.